
一、项目名称
2024年新加坡南洋理工大学数字集成电路与微电子设计暑期项目
二、项目外方高校
新加坡南洋理工大学
三、外方高校简介
新加坡南洋理工大学(Nanyang Technological University,简称NTU)是新加坡一所世界顶级的综合类研究型大学,以工科和商科并重的综合性研究而享誉全球。该校被列为全球十大最美丽的校园之一,并是多个国际大学联盟的成员,包括环太平洋大学联盟、新工科教育国际联盟、全球高校人工智能学术联盟等。南洋理工大学在2024年QS世界大学排名中位列全球第26名,被评为世界顶尖大学之一,并多年蝉联全球年轻大学榜首,这进一步证明了其在教育和研究领域的卓越成就。作为一所科研密集型大学,南洋理工大学在多个领域的研究都享有世界盛名,为全球学术界和工业界做出了重要贡献。
四、项目合作背景
如今,几乎所有的电子电路和系统都在使用数字集成电路。通过本项目,学生可以很好地理解和掌握数字集成电路设计的技术知识。本课程的目的是让学生对MOSFET(金氧半场效晶体管)有一个基本的了解,并对最新技术进行研究讨论。同时导师还将介绍:
Ø CMOS逻辑电路的工作原理及其功率方面的考虑因素;
Ø 基本元器件、半导体制造工艺和布局设计规则在数字集成电路设计特殊领域中使用方法;
Ø 数字集成电路设计的特定领域中使用的 BiCMOS 器件;
在设计方法专题中,导师还将探讨不同 CMOS 逻辑电路设计的概念、实现方法和低功耗设计技术的概念。目的是为学生提供有关这些主题的清晰概念及重要背景,并为学生学习未来新开发的半导体器件和低功耗设计技术打下坚实的基础。
2024年寒假我校选派了29名学生赴南洋理工大学参加短期项目,获得较好反馈

四、项目日程
项目日期:2024年7月21日-7月28日
日程 | 日程安排 |
7月21日 | 抵达新加坡 入住酒店 |
7月22日 | MOS transistor theory and CMOS Logic MOS 晶体管理论和 CMOS 逻辑 |
7月23日 | Semiconductor fabrication process and Layout design rules 半导体制造工艺和布局设计规则 |
7月24日 | Introduction to BiCMOS technology and BiCMOS digital circuit BiCMOS 技术和 BiCMOS 数字电路导论 |
7月25日 | Static CMOS Logic Circuits and Ratioed Logic Circuits 静态 CMOS 逻辑电路和动态CMOS逻辑电路 |
7月26日 | Project Presentation & Closing Remarks 访学汇报与结业典礼 |
7月27日 | 上午:牛车水-小印度-鱼尾狮公园-甘傍格南-哈芝巷 下午:参访世界文化遗产/新加坡植物园 |
7月28日 | Back to China 返回中国 |
六、项目费用
项目总费用 | 约合人民币13400元 |
费用包括: | 学费、杂费、医疗与意外险、项目设计与管理费 |
费用不包括: | 住宿、早餐、接机、大巴送生、参访费、国际机票、个人生活费 |
七、项目亮点
Ø 【最具针对性的课程主题】通过晶体管理论以及数字逻辑设计两个层面,全方位提升学生对于顺序 CMOS 电路工艺流程和低功耗 CMOS 设计的理解与把握;
Ø 【可接受四/六级成绩】无需托福雅思成绩,四级470/六级450/多邻国90/高考110即可申请;
Ø 【官方品质保障】学生可获得新加坡南洋理工大学正式的邀请函与参课证明,深度体验新加坡的社会与文化。
八、学校及学院资助政策
学校:亚洲地区不超过5000元/生
学院:2000元/生
注:每位同学一个自然年内仅可获得一次寒暑假项目资助。
九、项目报名方式
1.选拔要求:四级470/六级450/专四65/多邻国90/高考110即可申请
2.填写附件:《拷贝漫画
2024年出国(境)短期交流项目学生信息统计表》发送至王玉娇老师邮箱:[email protected]

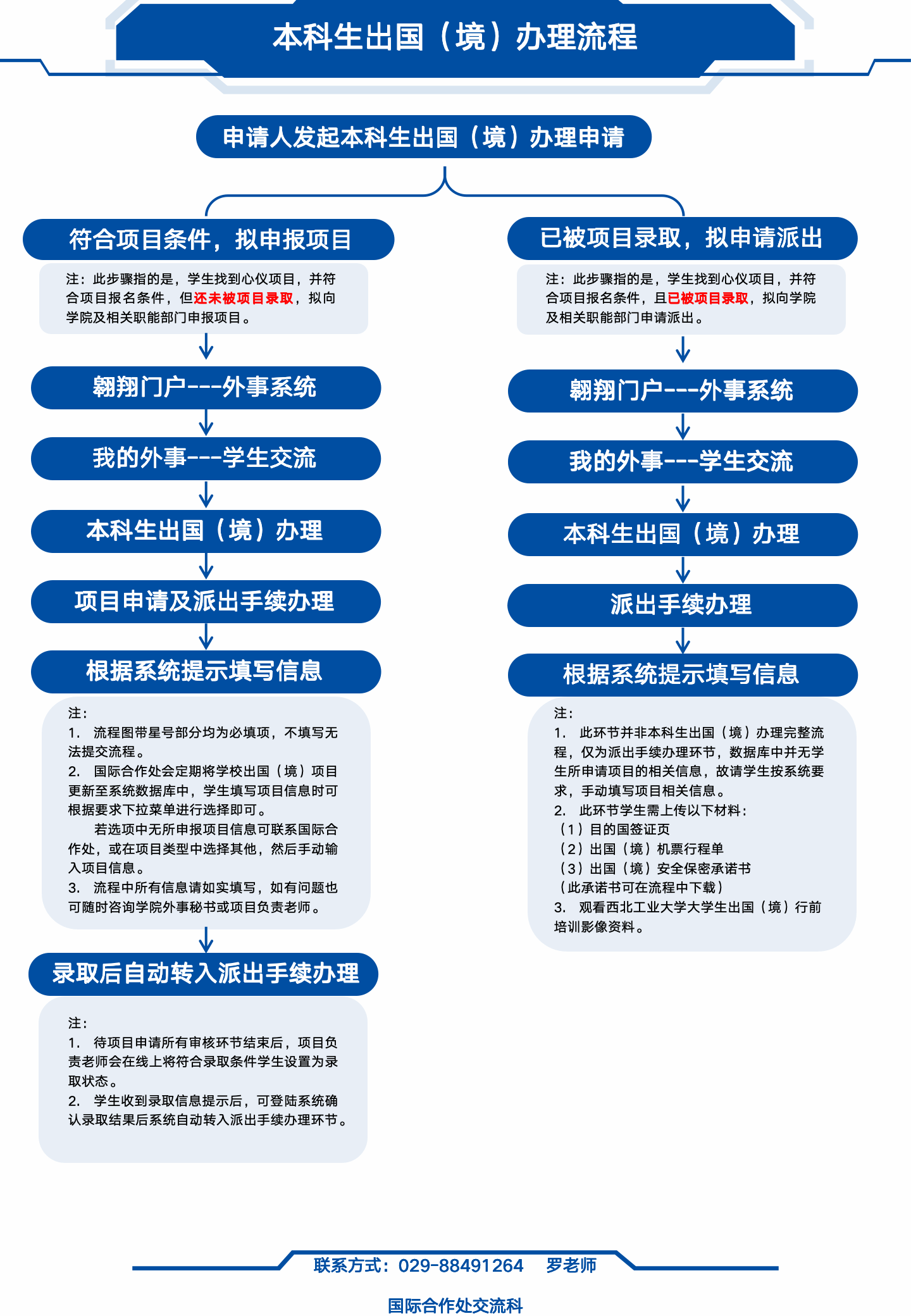
3.参照下图登陆翱翔门户-外事系统进行网上手续办理。

十、项目联系人:
①拷贝漫画
微电子学院:
王玉娇老师
②项目方:
尤老师 18359240175(微信同号)

※扫码添加尤老师微信※
※项目咨询、获取项目详细资料※
十一、项目答疑群
